【考试提醒】管理会计师(初级)4月21日考试最后报名仅有9天
根据《关于管理会计师(初级)专业能力认证项目2018年第一次考试相关事项通知》安排,2018年第一次考试将于4月21日举行,3月4日为本次报名资料提交截止时间。
一、报名时间
起止日期:2018年1月29日至3月4日22时(预报名缴费不受此影响)。
二、报名方式
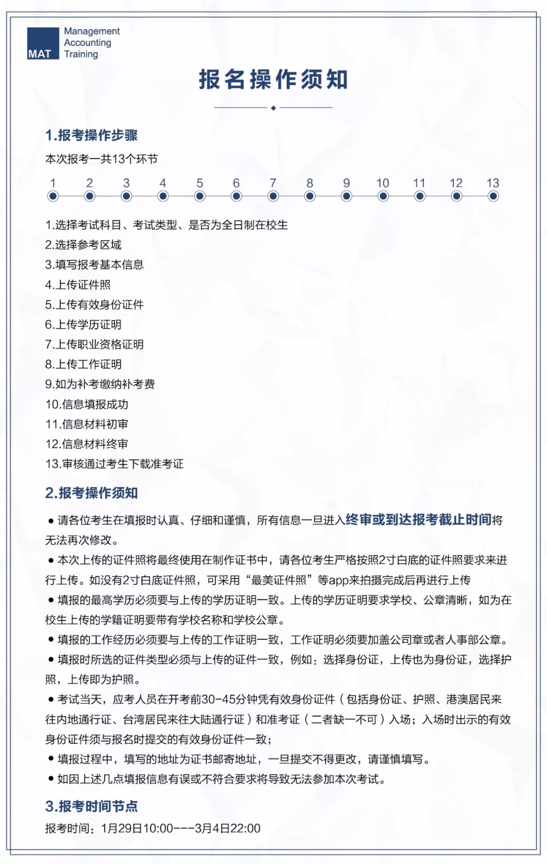
参加管理会计师(初级)专业能力认证项目统一考试的学员可在中国总会计师协会管理会计师(初级)项目学习网站进行报名,具体报名流程见本文附件《报名操作须知》;
三、最终审核公布
最终审核结果将于3月22日中国总会计师协会审核结束后,三个工作日之内公布,考生可在学习网站查询审核结果。
四、考试时间&形式
管理会计师(初级)专业能力考试 |
考试日期 |
考试时间 |
考试科目 |
考试形式 |
2018年4月21日(周六) |
09:00—11:30 |
专业知识 |
闭卷机考 |
可报考城市:
北京、上海、重庆、天津、杭州、南京、苏州、无锡、合肥、南昌、福州、厦门、济南、青岛、石家庄、秦皇岛、太原、呼和浩特、武汉、长沙、郑州、广州、深圳、海口、西安、兰州、乌鲁木齐、银川、西宁、成都、昆明、贵阳、南宁、哈尔滨、长春、沈阳和大连,共计37个全国主要省会城市。
五、打印准考证时间和方式
1,考生自行打印准考证;
2,准考证下载打印时间:2018年4月14日8时30分至4月20日24时;
3,准考证打印网址:www.cacfo.com
六、考试报名相关咨询
详细情况可以咨询项目管理办公室授权的当地培训机构工作人员,或致电管理会计师(初级)项目管理办公室客服:021—54679199。
附件:《报名操作须知》

|